Instance Verification Kit (IVK)
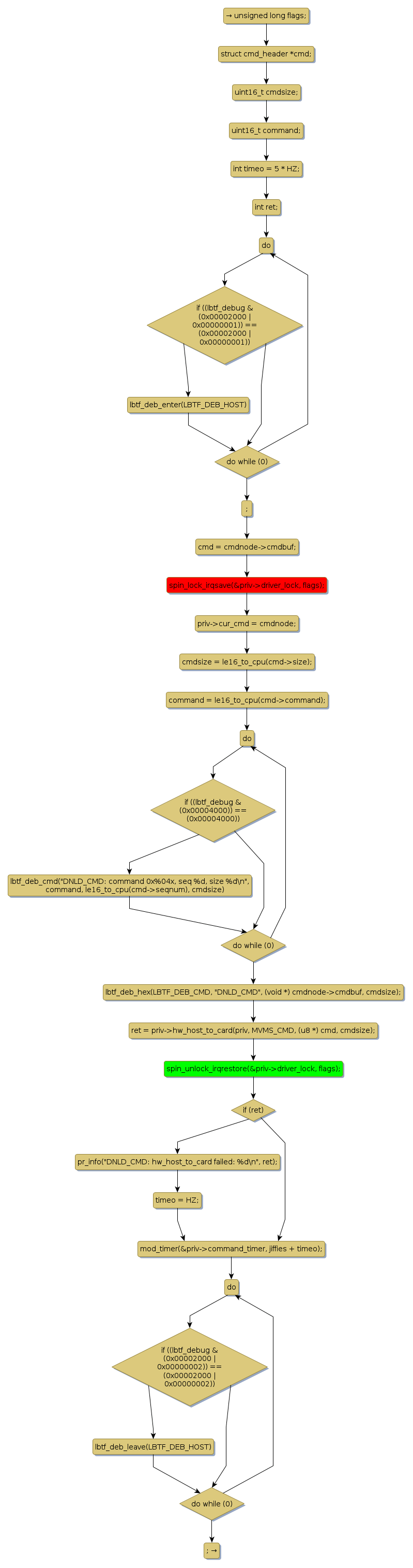
spin lock @ [6736+45+/linux-3.19-rc1/drivers/net/wireless/libertas_tf/cmd.c]
Instance Signature: driver_lock
|
The Matching Pair Graph:
|
|
Function Name
|
Control Flow Graph (CFG)
|
Events Flow Graph (EFG)
|
Source Correspondence
|
|
lbtf_submit_command
|
|
|
[6470+19+/linux-3.19-rc1/drivers/net/wireless/libertas_tf/cmd.c]
|